
前言与背景
神经形态计算作为冯·诺伊曼架构的一种有效替代方案,适用于执行高速、高效的数据密集型任务。忆阻器因其能够结合内存与模拟计算,成为了构建神经形态硬件的关键组件。然而,传统模拟忆阻器常受限于较低的开/关比,这严重阻碍了其实现电导状态的多样性,因此,迫切需要开发一种具备高开/关比的模拟忆阻器。纳米离子忆阻器分为价变机制(ValenceChange-Mechanism,VCM)忆阻器和电化学金属化(Electrochemical Metallization,ECM)忆阻器两种类型,其中,ECM忆阻器通过金属离子迁移实现电阻状态转换,展现出高开/关比、低开关电压、快速的开关速度及低功耗等优势,同时呈现类似数字的电阻开关(Resistive Switching,RS)行为和非线性权值更新特性。因此,通过调控ECM忆阻器的RS行为,有望实现具有高开/关比的模拟RS特性,从而推动神经形态计算的进一步发展。
研究内容
作者通过在阴极引入慢动力学因子(Slow Kinetics Factor,SKF)制备了一种具有高开/关比和低功率的模拟忆阻器。该器件采用离子插入/脱出策略,以二维范德华(Two-dimensional van der Waals,2D vdW)金属材料(石墨烯(GR)或二碲化铂(PtTe2))为下阴极,Ag为上阳极,铟磷硫化物(IPS)为开关介质。所制备的忆阻器展现出优异的模拟RS特性,开/关比高达108,能够实现超过8位的电导状态,同时低功耗低至56 aJ,并具备良好的线性和对称性。
该论文首先制作了一个典型的ECM忆阻器,即Ag/IPS/Au忆阻器(图1a)。该器件在SET和RESET过程表现出突发的电阻变化(图1b),具有约6 × 108的高开/关比,但由于数字化的RS行为,导致无法实现多级开关。随后,作者将上电极替换成Ti,形成Ti/IPS/Au结构,这使得忆阻器表现为模拟RS特性,虽然电导有所增加,但其开/关比显著降低至约20(图1d)。相比之下,使用2D vdW金属GR作为下阴极来代替Au电极(即Ag/IPS/GR忆阻器),成功实现了具有高开/关比的模拟RS过程(图1f)。

图1以vdW金属GR为阴极的高开/关比模拟开关。a,Ag/IPS/Au忆阻器的SET和RESET过程。b,具有突发性SET/RESET过程的Ag/IPS/ Au忆阻器的I-V曲线。c,Ti/IPS/Au忆阻器中模拟的SET和RESET过程。d,具有模拟RS特性和低开/关比的Ti/IPS/Au忆阻器的I-V曲线。e,Ag/IPS/GR忆阻器中处于中间状态的SET和RESET过程示意图,GR中的插入/脱出进程作为SKF。f,具有模拟RS特性和高开/关比的Ag/IPS/GR忆阻器的I-V曲线。g,基准图将报告过的方法与本文的模拟忆阻器策略进行比较。
随后,作者通过对Ag/IPS/GR忆阻器施加递增的RESET电压,得到了超过8位的电导状态,总共达到了278个状态(图2a)。接着,作者探究了忆阻器对电脉冲的响应,发现Ag/IPS/Au忆阻器表现出非线性和不对称的电导更新行为(图2c-d),这与Ag/IPS/GR忆阻器形成鲜明的对比,相比之下,Ag/IPS/GR忆阻器具有接近50的模拟比、电导表现为线性更新,并且跨越两个数量级以上,同时还具有超低功耗的特点(图2f-g)。

图2 Ag/IPS/GR忆阻器中的多电平开关。a,Ag/IPS/GR忆阻器调至278个电阻水平,通过0-0.05V直流电压读取,插图展示了低电导态下的电阻水平放大。
b,a中三个电流区域中三个相邻状态的保持特性。每个状态的电流由0.05 V的恒定电压读取。c-e,Ag/IPS/Au忆阻器中不同脉冲方案的电导响应:(c)相同脉冲,(d)非相同脉冲和,(e)使用宽度/幅度为50 ns/0.8 V的脉冲SET器件的功耗:0.8 V×3.9 μA×50 ns= 156 fJ/尖峰和0.8 V×14 μA×50 ns= 560 fJ/尖峰。f-h, Ag/IPS/GR忆阻器中不同脉冲方案的电导响应:(f)相同脉冲,(g)非相同脉冲和(h)宽度/幅度为20 ns/1.3 V的脉冲SET器件的功耗:1.3 V×45 nA×20 ns = 1.17 fJ /尖峰,1.3 V × 114 nA × 20 ns = 2.96 fJ /尖峰。
作者为了进一步验证范德华金属阴极策略的有效性,使用2D vdW材料PtTe2作为阴极。Ag/IPS/PtTe2忆阻器的I-V曲线表现出与Ag/IPS/GR忆阻器类似的RS行为,尤其是在RESET过程中呈现渐进的变化,且忆阻器的模拟开/关比约为107(图3b)。此外,作者对Ag/IPS/PtTe2忆阻器施加递增的RESET电压,实现了7位电导状态(图3c)。同时,Ag/IPS/ PtTe2忆阻器对电脉冲的响应表现出高线性和对称的电导更新特性(图3d-e)。

图3 以多层vdW PtTe2为阴极的IPS忆阻器模拟开关性能。a,Ag/IPS/PtTe2忆阻器的SET和RESET过程。b,具有模拟开关行为的Ag/IPS/PtTe2忆阻器的I-V曲线。c,Ag/IPS/PtTe2忆阻器被调至128个电导水平,并在0-0.05V的直流电压范围进行读取,插图展示了低电导态下的电阻放大特性。d,e,对不同脉冲方案的电导响应:(d)相同和(e)非相同脉冲。脉冲宽度和间隔分别固定为1 μs和1 μs。f,使用宽度/振幅为20 ns /0.4 V的脉冲的SET装置。通过脉冲操作前后随脉冲数和直流扫频的增量电流来确认非易失性开关。g,不同忆阻器的功耗与开关时间对比结果的基准图。
作者通过对比忆阻器开关前后的横截面(cross-sectional,CS)透射电子显微镜(Transmission Electron Microscopy,TEM)图像和能量色散X射线能谱(Energy-Dispersive X-ray Spectroscopy,EDS)图,深入探究了忆阻器的模拟阻变机制。研究发现,在未施加电压时,Ag/IPS/GR忆阻器的IPS和多层GR分别显示出清晰的晶格条纹和均匀的层间距,且在多层GR中未观察到明显的Ag原子(图4a-c)。经过重复的忆阻开关循环后,在低阻状态(Low-resistance state,LRS)下观察到清晰的Ag细丝,同时GR晶格条纹扭曲,层间距增大,且在畸变区发现离散Ag原子,表明有少量Ag渗透(图4d-f)。对处于LRS的器件重复进行SET操作后,观察到大量Ag渗透到GR中(图4g-h)。然而,在复位后的忆阻器中,GR中未观察到明显的Ag原子,表明Ag的插入/脱出过程是可逆的(图4j-k)。此外,作者还采用密度泛函理论计算了Ag在不同材料层中的迁移扩散势垒(图4m),结果显示,Ag在vdW GR或PtTe2中的扩散势垒远高于IPS,导致只有少量Ag原子能够在vdW电极中可逆地插入/脱出。总体而言,vdW阴极策略实现了高开/关比和模拟开关特性,其原因在于高扩散势垒限制了可逆离子的插入与脱出,进而调控了离子传输过程。这种调控导致了有限的结构变化,同时保持了材料的充足导电性。

图4 模拟开关机制。a-c,未工作的Au/IPS/GR忆阻器的CS-TEM图像;a中标记的蓝色线框的IPS和GR的低倍率图像(a)以及相应的放大BF (b)和DF (c)图像。d-f,经过重复忆阻循环后的打开(LRS)Au/IPS/GR忆阻器的CS-TEM图像;低倍率图像显示Ag细丝(d)和相应的扭曲晶格条纹的BF -TEM图像(e),DF -TEM图像(f)的蓝色虚线框中标记的d。g,h,CS-TEM图像(g)和相应的能谱图(h)元素Ag在LRS中的Au/IPS/GR忆阻形态。i-k,经过多次忆阻循环后关闭(在HRS中)Au/IPS/GR忆阻器的CS-TEM图像;低倍率图像显示没有明显的Ag细丝(i)以及相应的放大BF -TEM图像(j)和DF -TEM图像(k)中标记的蓝色线框。1,重复SET和RESET操作下GR电导变化。m,Ag通过GR、PtTe2和IPS迁移的扩散屏障。PtTe2或IPS的迁移路径与GR的迁移路径类似,如上图所示。n,离子在开关介质和vdW阴极中扩散迁移率的示意图。
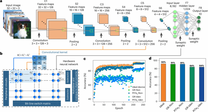
最后,作者利用具有线性、高对称权重更新和低功耗的突触器件,演示了用于图像识别的芯片级卷积神经网络(Convolutional Neural Networks, CNN)。通过DNN+NeuroSim平台,作者模拟了一个基于CIFAR-10数据集的八层卷积神经网络(CNN),其中忆阻器作为突触器件实现了高达91%的识别率(图5c),这一精度已接近理想突触装置的水平。综上所述,基于vdW阴极的忆阻器因其低功耗特性,非常适合应用于低功耗的神经形态计算领域,成功突破了ECM忆阻器的局限性。

图5 一个CNN的芯片级实现。a,用于CIFAR-10数据集图像识别的8层VGG-8 CNN架构。b,VGG-8神经网络硬件实现示意图。c,图像识别精度。d,基于理想器件的CNN(LTP/LTD的电导水平为64/64,具有完美的线性和对称性)和基于Ag/IPS/GR和Ag/IPS/PtTe2忆阻器的CNN的精度。
总结
综上所述,该论文证明了以二维范德华(2D vdW)金属材料为阴极的ECM忆阻器的性能。研究表明,该忆阻器通过Ag+在vdW金属电极中的插入/脱出机制形成的高扩散势垒,实现了具有模拟开关特性和高达108的开/关比。此外,基于忆阻器的模拟开关行为创建了用于CIFAR-10数据集图像识别的CNN的芯片级模拟,识别准确率高达91 %。作者提出的策略具有较强的适用性,可以扩展到其他开关材料和vdW阴极,为开发高性能模拟忆阻器开辟了新途径。
原文链接:https://doi.org/10.1038/s41928-024-01269-y


编辑:孙华骋